欢迎访问苏州市破产管理人协会!
登录
注册
首页
协会概况
协会简介
组织架构
协会章程
协会制度
理事会
监事会
会员单位
战略合作伙伴
联系我们
新闻资讯
协会要闻
协会通知
行业动态
案例分享
重要公告
投资者招募公告
重大资产拍卖公告
预重整
其他公告
法律法规
国家法律法规
地方指导文件
理论探讨
管理人团队
首页
协会概况
协会简介
组织架构
协会章程
协会制度
理事会
监事会
会员单位
战略合作伙伴
联系我们
新闻资讯
协会要闻
协会通知
行业动态
案例分享
重要公告
投资者招募公告
重大资产拍卖公告
预重整
其他公告
法律法规
国家法律法规
地方指导文件
理论探讨
管理人团队
当前位置:
首页
/
新闻资讯
/
行业动态
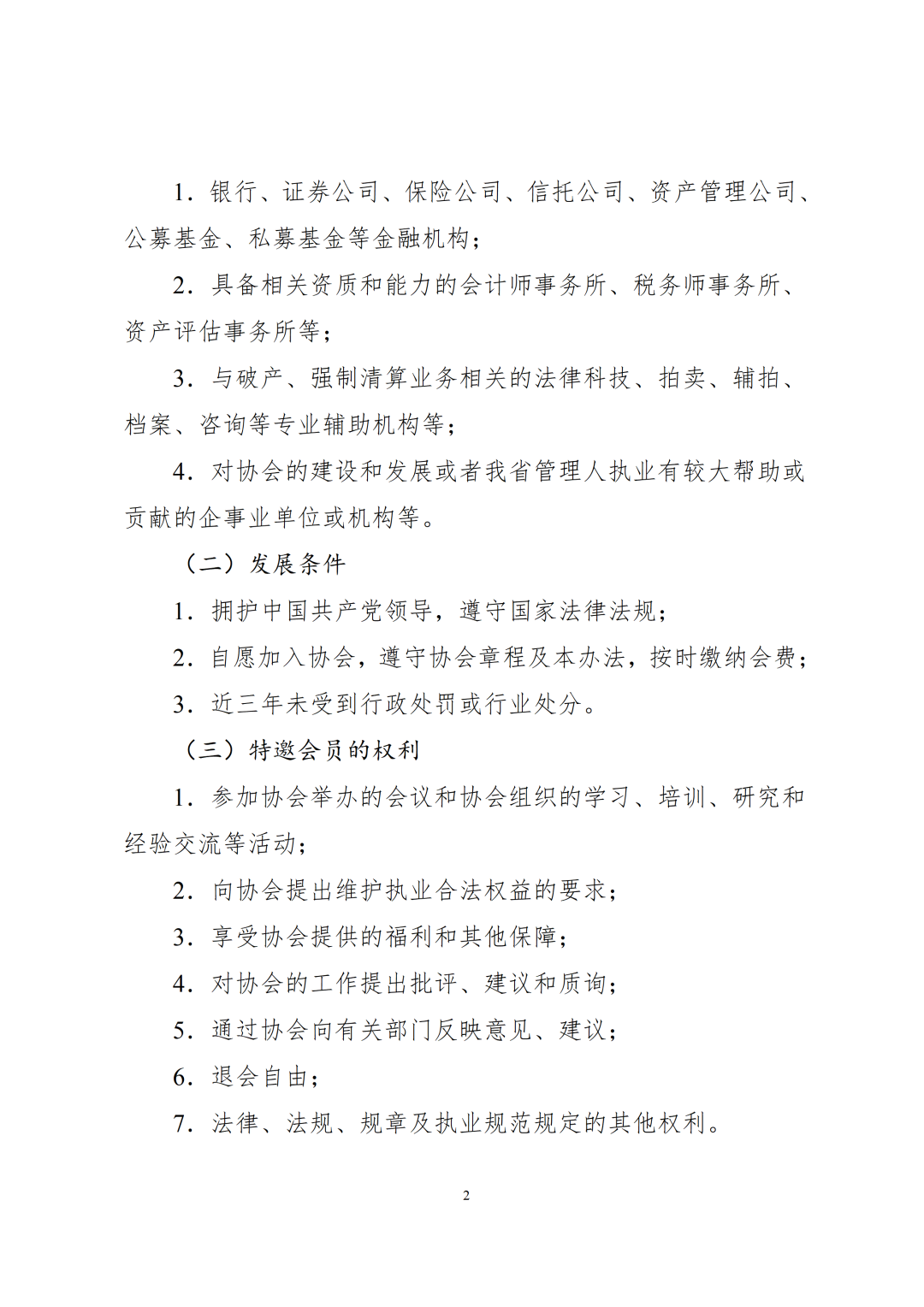
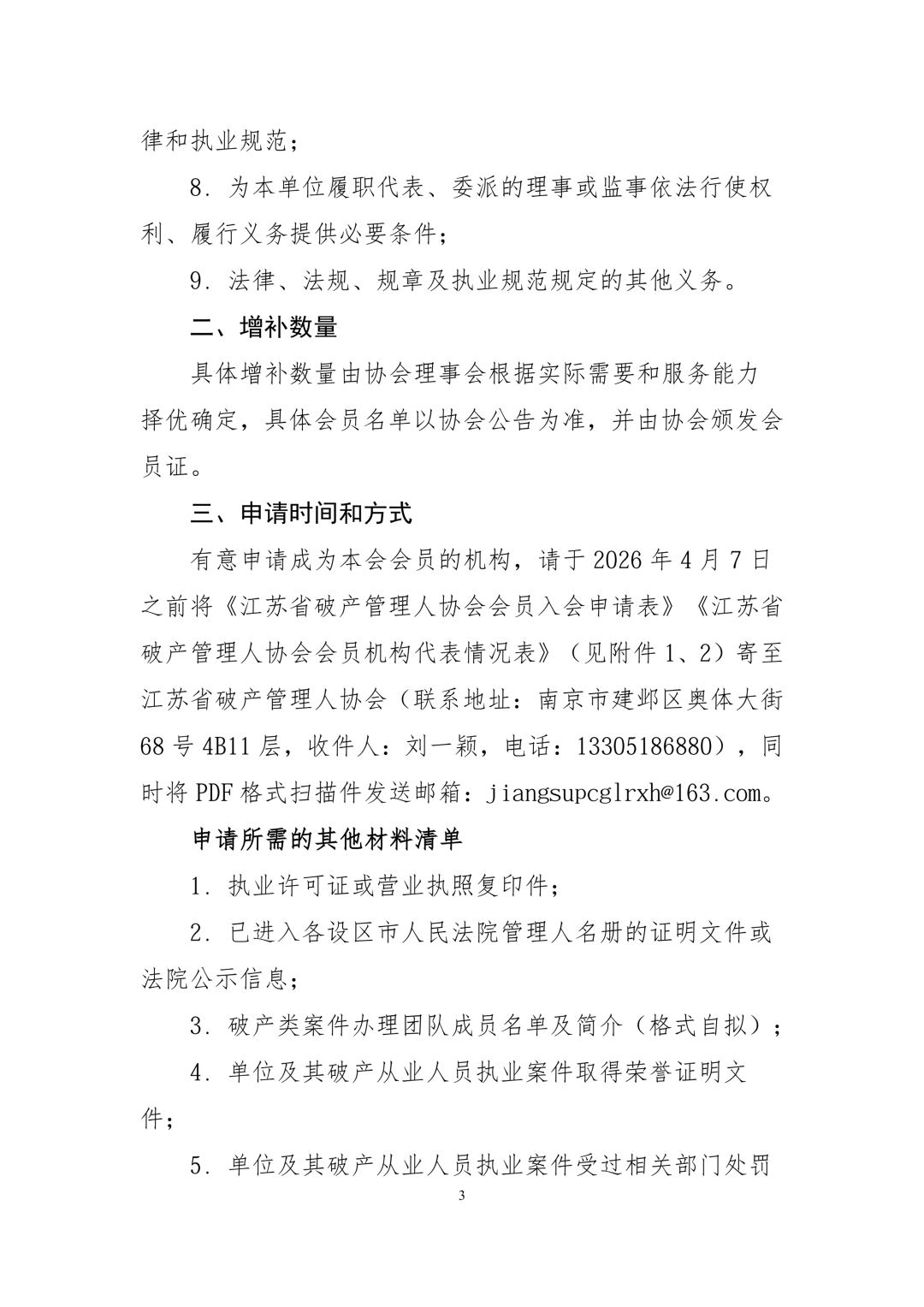
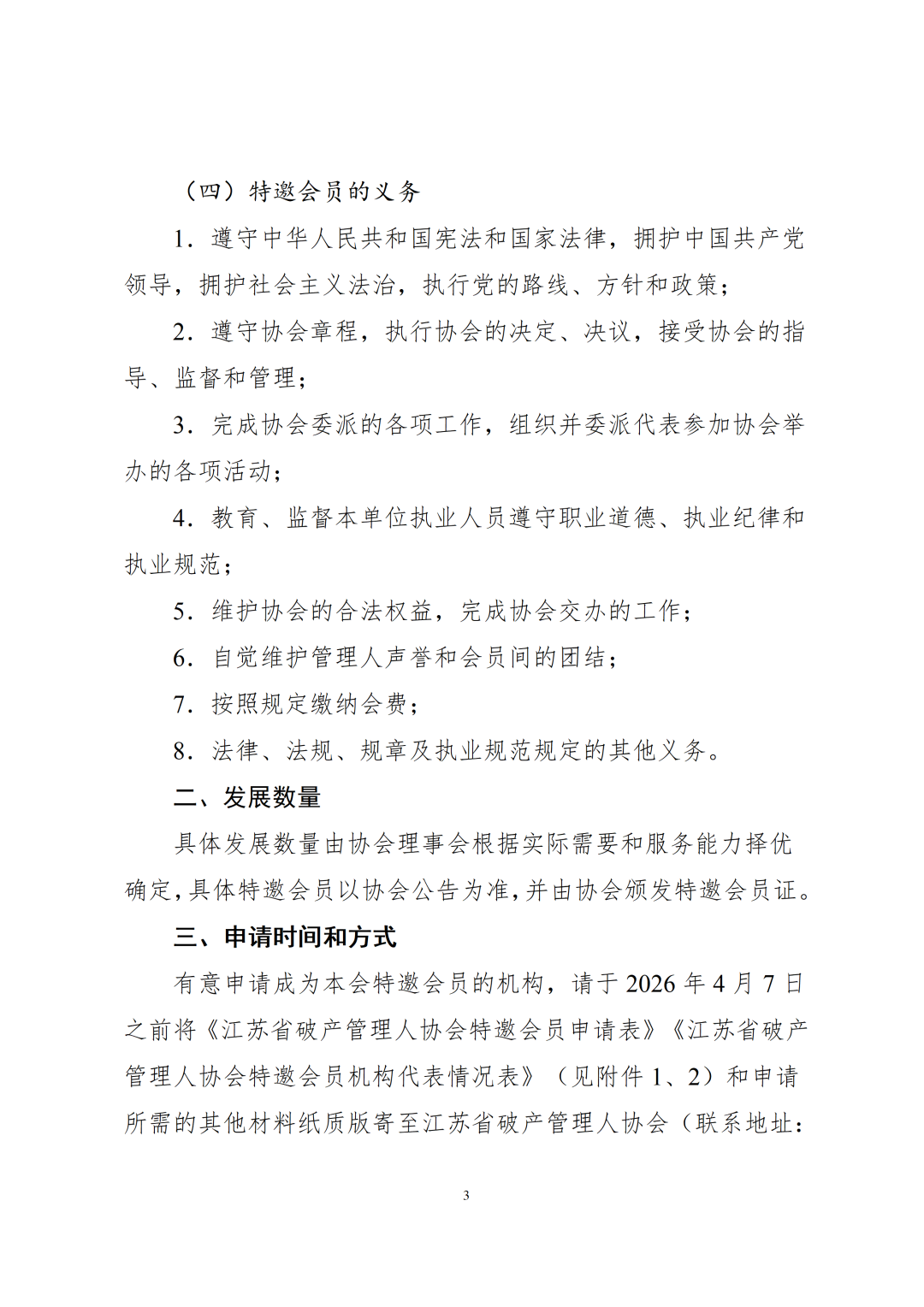
关注|江苏省破产管理人协会关于增补会员、发展特邀会员和发展预备会员的通知
发布时间:2026-03-27 来源:苏州市破产管理人协会 浏览次数:84
文章来源:江苏省破产管理人协会公众号